|
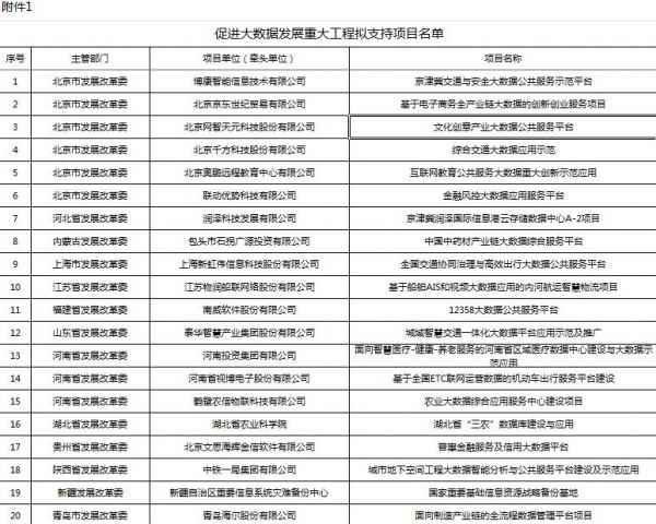
本日,国度发改委高技能财富司对外公示了38个大数据成长重大工程拟支持项目,以及16个互联网+政务处事”示范工程拟支持项目,公示期为2017年3月1日~3月7日。国度发改委高技能财富司在通告中称如对公示内容有异议,可在公示期内以书面形式提出意见,以电子邮件等方法反馈至国度成长改良委高技能司。 在通告中并没有披露项目额度,据相识,大数据成长重大工程拟支持项目,每个项目投入约2000万元,资金来历是国度发改委去年发布的8亿元专项资金。互联网+政务处事示范工程拟支持项目标资金来自处所专项建树资金,属于低息贷款。 通告中也说明白有关项目政策依据,是按照《国度成长改良委办公厅关于组织实施促进大数据成长重大工程的通知》(发改办高技〔2016〕42号)、《推进“互联网+政务处事”开展信息惠民试点实施方案的通知》(国办发〔2016〕23号),由国度成长改良委高技能司委托中国国际工程咨询公司对有关单元申报的促进大数据成长重大工程、“互联网+政务处事”示范工程举办了评审。 按照《中央预算内投资补贴和贴息项目打点步伐》(国度发改委令2016年第45号)、《高技能财富成长项目中央预算内投资(补贴)暂行打点步伐》(发改高技规〔2016〕2514号)有关要求,团结评估发起,最终给出了支持项目标名单。 当局专项资金对付技能应用敦促是一定的,可是如何更好发挥资金的效用尚有待调查。可以想一想:假如没有当局专项资金的拉动,试点单元还没有动力?这都是可以仔细研究的。无论如何,事业心和追求才是最为重要,因此从当局的角度,其实也可以适当引入竞争的机制,对付这些试点项目,哪怕有一个得到乐成,意义也就出来了,所以在资金的利用上,其实也没有须要回收近乎平摊的做法,可以思量分阶段、连续投入和调解利用资金。 附件:1、促进大数据成长重大工程拟支持项目名单
2、“互联网+政务处事”示范工程拟支持项目名单
|

















