首页 资讯 财经 汽车 关注 科技 房产 图片 全国 视频

数据

旗下栏目: 业内 数据 数码 手机

中国信通院发布第十二批大数据产物本领评测功效,120款产物通过

来源:新闻门户     作者:华夏门户     浏览:次     发布时间:2021-07-28
摘要:日前,中国信通院第十二批“大数据产物本领评测”评审会圆满竣事,共计65家企业的120款产物通过了本次评审。……

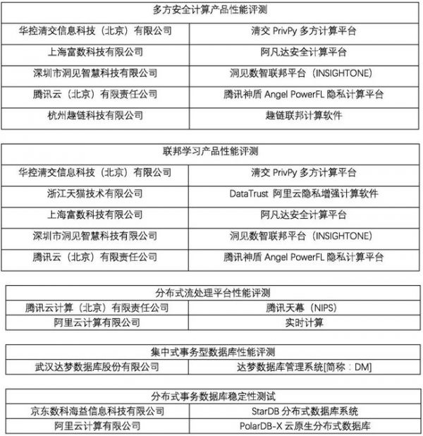
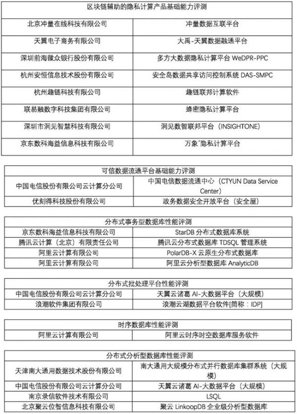
2021年6月21日,中国信通院第十二批“大数据产物本领评测”评审会圆满竣事。评审会专家由来自中国信息通信研究院(以下简称“中国信通院”)、清华大学、中国科学院、北京邮电大学、中央财经大学、北京交通大学、工商银行、邮储银行、招商银行、光大银行、北京银行、中原银行、中国移动、联通数科等单元的专家构成。评审环节包罗产物资料审核、测试陈诉审核、质询与答疑、会合评议,共计65家企业的120款产物通过了本次评审。

停止今朝,通过中国信通院“大数据产物本领评测”的测试数量累计到达530个,测试项目涵盖了漫衍式批处理惩罚平台、漫衍式流处理惩罚平台、漫衍式阐明型数据库、漫衍式事务型数据库、干系型云数据库、时序数据库、图数据库、键值型内存数据库、文档数据库、工具存储、数据开拓平台、数据打点平台、数据挖掘平台、数据集成东西、商务智能(BI)东西、常识图谱东西、数据脱敏东西、用户行为数据阐明办理方案、联邦进修、多方安详计较、可信执行情况、可信数据畅通平台及区块链帮助隐私计较。

第十二批“大数据产物本领评测”功效如下:

 中国信通院发布第十二批大数据产物本领评测功效,120款产物通过

 中国信通院发布第十二批大数据产物本领评测功效,120款产物通过

 中国信通院发布第十二批大数据产物本领评测功效,120款产物通过

 中国信通院发布第十二批大数据产物本领评测功效,120款产物通过

 中国信通院发布第十二批大数据产物本领评测功效,120款产物通过

 中国信通院发布第十二批大数据产物本领评测功效,120款产物通过

中国信息通信研究院CAICT

责任编辑:华夏门户

热点新闻资讯

首页 | 资讯 | 关注 | 科技 | 财经 | 汽车 | 房产 | 图片 | 视频 | 全国

Copyright © www.msgkpx.com 北京新闻网 版权所有 粤icp备10021497号-9

电脑版 | 移动版