|
今天(3月27日),江门市住建局宣布《关于我市限购区域内新建商品住房购房资格的告示》(以下简称《告示》)。《告示》称,为支持种种外地人才在内地安身立命,江门对限购区域内新建商品住房的购房资格作出了部门优化。
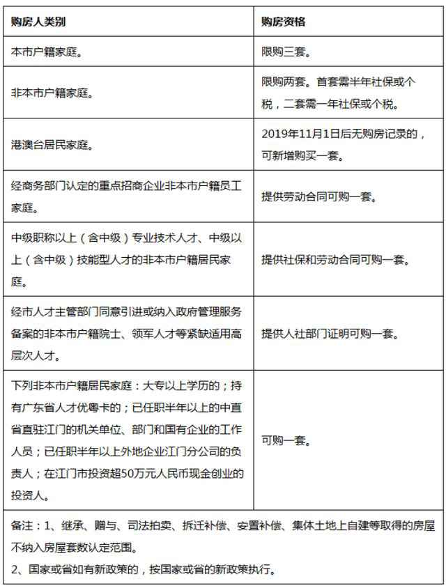
按照《告示》,江门最新的现行购房资格如下:
由上表可见,江门本市户籍家庭可购置三套房,非本市户籍家庭可购置两套房,但首套房需提供半年社保或个税,二套房需提供一年社保或个税。假如非当地户籍家庭中有大专以上学历的,则可以不受限制直接购置一套房。 |
|
今天(3月27日),江门市住建局宣布《关于我市限购区域内新建商品住房购房资格的告示》(以下简称《告示》)。《告示》称,为支持种种外地人才在内地安身立命,江门对限购区域内新建商品住房的购房资格作出了部门优化。
按照《告示》,江门最新的现行购房资格如下:
由上表可见,江门本市户籍家庭可购置三套房,非本市户籍家庭可购置两套房,但首套房需提供半年社保或个税,二套房需提供一年社保或个税。假如非当地户籍家庭中有大专以上学历的,则可以不受限制直接购置一套房。 |
相隔20分钟竟“变脸” 《纽约时报》双标玩法套路深浏览:190次
工信部:光伏玻璃已纳入产能置换范围浏览:195次
假病人、假病情、假单据:“三假生意经”骗取医保浏览:184次
“血腥”周末!美媒:美国5州产生枪击十余死数十伤浏览:76次
“酒托茶托”不生疏,知道“衣托”吗?照旧网恋闹浏览:72次
云南普洱:毒贩用萝卜干“花式”藏毒 难逃民警高眼浏览:142次
浙桂联合破获特大走私加热卷烟网络案 案值超6500万浏览:195次
象牙:三星堆“祭奠坑”的第一层奥秘浏览:127次
原往复领证,功效抓了个嫌犯!网友:“警”上添花浏览:124次