|
商务部网站7月26日发布海南跨境服贸负面清单,这是我国跨境处事商业规模首张负面清单,列出针对境外处事提供者的11个门类70项出格打点法子,凡清单之外规模,在海南自由商业港内,境表里处事提供者一律一视同仁、平等准入,开放度、透明度和可预见性都更高。清单在专业处事、交通运输、金融等规模作出程度较高的开放布置,是又一次制度型开放的浮现。(记者:于佳欣,海报设计:贾伊宁)
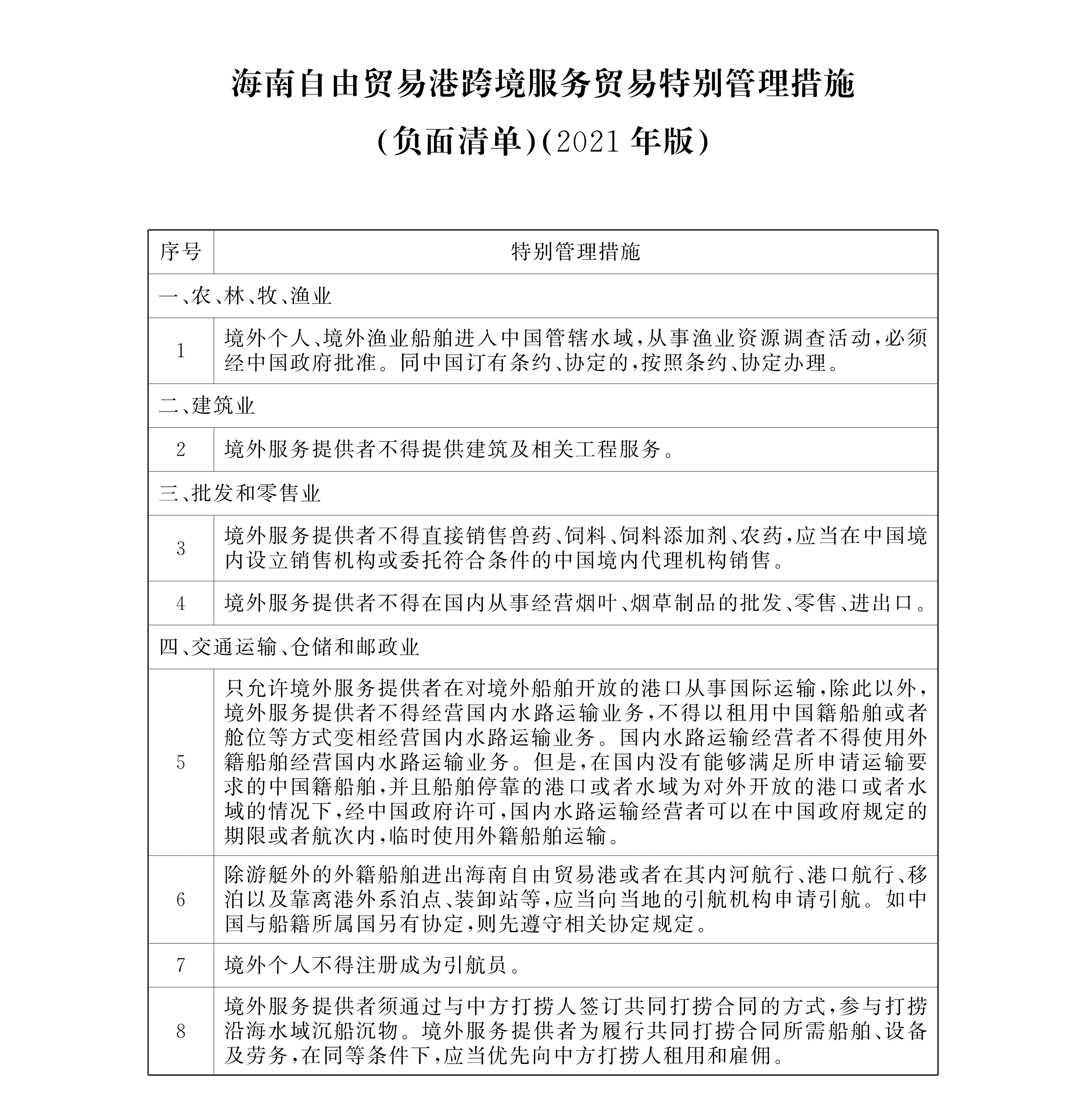
跨境处事商业负面清单是什么? 跨境处事商业负面清单是当前国际高尺度自贸协定在做出相关规模开放布置方面采纳的一种主要模式。 按照世贸组织《处事商业总协定》界说,处事商业的提供一共有四种模式:“跨境交付”“境外消费”“贸易存在““自然人移动”,个中模式三“贸易存在”属于投资,各人熟悉的外商投资准入负面清单,已经列明白这一模式下对外国投资者的出格打点法子。而以模式一,也就是“跨境交付”的方法,模式二“境外消费”的方法和模式四“自然人移动”的方法来提供处事,我们把它统称为跨境处事商业。海南自由商业港的跨境处事商业负面清单就将列明在这三种模式项下境外处事提供者向海南自由商业港提供处事,将面对哪些出格打点法子,而在清单之外的规模,对境表里的处事及处事提供者都将一视同仁。 跨境处事商业负面清单的合用范畴 《海南自由商业港跨境处事商业出格打点法子(负面清单) (2021年版)》统一列出百姓报酬、市场准入、内地存在、金融处事跨境商业等方面临付境外处事提供者以跨境方法提供处事(通过跨境交付、境外消费、自然人移动模式)的出格打点法子,合用于海南自由商业港,地区范畴为海南岛全岛。
原标题:海南自由商业港跨境处事商业出格打点法子(负面清单)(2021年版)宣布 |
























