|
【导语】:阿尔茨海默症可防!华山医院牵头循证预防国际指南,提出宝贵21条推荐意见,具体详见下文。 复旦大学附属华山医院神经内科郁金泰教授临床研究团队联合国内外多个研究团队,对现有研究证据进行系统回顾和荟萃分析,制定了全球首个阿尔茨海默症(后简称AD)循证预防国际指南。
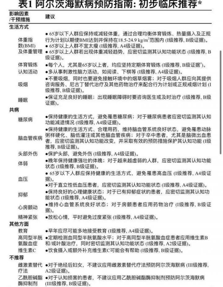
据了解,研究历时五年余,最终根据循证医学标准,制定了AD的预防指南,形成了21条推荐意见。 国际研究团队最终“锁定”19个影响因素/干预措施提出I级推荐建议,这其中,10个影响因素/干预措施具有A级证据水平,具体包括: ①65岁以上人群应保持体重指数在一定范围内,不宜太瘦; ②多从事认知活动,如阅读、下棋等刺激性脑力活动; ③保持健康的生活方式,避免罹患糖尿病,对于糖尿病患者应密切监测其认知功能减退情况; ④保护头部,避免外伤; ⑤65岁以下人群应保持健康的生活方式,避免罹患高血压; ⑥避免直立性低血压发生,对于直立性低血压患者,应密切监测其认知功能状态; ⑦保持良好的心理健康状态,对于已有抑郁症状的患者,应密切监测其认知功能状态; ⑧放松心情,平时避免过度紧张; ⑨早年应尽可能多地接受教育; ⑩定期检测血同型半胱氨酸水平,对于高同型半胱氨酸血症患者应用维生素B和/或叶酸治疗,同时密切监测其认知功能状态。 另有9个影响因素/干预措施具有B级证据水平,包括: ①65岁以下人群应减轻体重,BMI保持在18.5-24.9范围内最佳; ②65岁以上人群应警惕体重减轻,若出现BMI下降趋势,应密切监测其认知功能状态; ③坚持定期体育锻炼; ④不要吸烟,同时也要避免接触环境中的烟草烟雾,对于吸烟人群应尽快采取各种方式戒烟; ⑤保证充足良好的睡眠,出现睡眠障碍时要及时诊治; ⑥保持健康的生活方式、合理用药,避免罹患脑血管疾病,对于卒中患者,尤其是脑微出血患者,应密切监测其认知功能改变,并采取有效的预防措施保护其认知功能; ⑦晚年保持健康强壮的体魄,对越来越虚弱的人群,应密切监测其认知功能状态; ⑧维持心血管系统良好状态,对于房颤患者应用药物治疗; ⑨饮食摄入或额外补充维生素C。 研究还指出,有2项干预措施并不推荐(III级推荐)用于AD的预防:雌激素替代疗法(A2级证据)和乙酰胆碱酯酶抑制剂(B级证据)。 |















