|
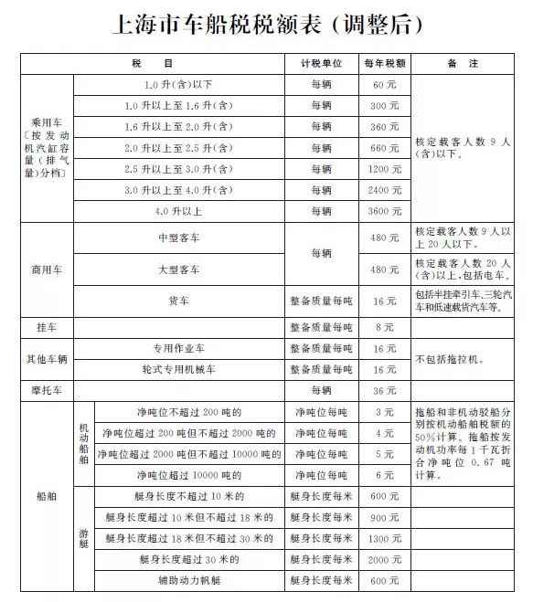
车船税调解了!自2019年1月1日起,本市全面调解车船税的税率程度,将所有车辆的税额尺度低落至法定税率最低程度,从而进一步低落企业物流本钱,实质性减轻企业承担。市税务局还提供了热点问答, 我国现行车船税礼貌定,车辆的车船税税额尺度由省级当局在税礼貌定的税额幅度内确定,据此,本市依法确定了相关税额尺度。 为深入贯彻习近平总书记关于民营经济成长重要指示精力和党中央决定陈设,全力支持本市民营经济成长,凭据市委、市当局《关于全面晋升民营经济活力大力大举促进民营经济康健成长的若干意见》有关“对处所权限内的有关税费政策,在国度划定的幅度内降到法定税率最低程度”的要求,经市当局核准,自2019年1月1日起,全面调解本市车船税的税率程度,将所有车辆的税额尺度低落至法定税率最低程度(譬喻:现行税礼貌定货车的车船税年税额尺度按整备质量每吨16-120元,本市原划定的货车车船税税额尺度为整备质量每吨90元,本次政策调解后税额尺度将下降至税礼貌定的最低程度16元,降幅达82%),从而进一步低落企业物流本钱,实质性减轻企业承担。 上海市车船税实施划定 按照《中华人民共和国车船税法》和《中华人民共和国车船税法实施条例》,团结本市实际,拟定本实施划定。 一、凡在本市范畴内属于《中华人民共和国车船税法》所附《车船税税目税额表》划定的车辆、船舶(以下简称“车船”),其所有人或打点工钱车船税纳税人都该当凭据划定缴纳车船税。 二、本市车船的合用税额,依照本实施划定所附的《上海市车船税税额表》执行。 三、本市对经车船营运主管部分核准用于本市范畴内民众交通线路营运的车船,以及农村住民拥有并主要在农村地域利用的摩托车、三轮汽车和低速载货汽车,暂免征收车船税。 主管税务构造认真对切合前款划定条件的车船治理免税手续。 四、治理税务挂号的纳税人,其车船税由主管税务构造认真征收打点。其他纳税人,由车船挂号地或纳税人地址地税务构造认真征收打点。扣缴义务人代收代缴车船税的,由其主管税务构造认真征收打点。 五、车船税按年申报,分月计较,一次性缴纳。纳税人该当在年度终了前,缴清当年度应纳的车船税。但有下列景象的,别离凭据以下申报纳税期限缴纳: (一)灵活车辆在投保“交强险”时尚未缴纳当年度车船税的,在投保的同时,向保险机构缴纳。 (二)新购买的船舶,在取得船舶挂号证书的当月缴纳。其他应税船舶,在治理船舶年度检讨之前缴纳。 (三)转籍、转让、报废车船尚未缴纳当年度车船税的,在治理相关手续之前缴纳。 本市车船挂号打点部分、船舶检讨机构和车船税扣缴义务人的行业主管部分该当与税务部分成立车船信息共享机制,协助做好车船税的征收打点事情。 本实施划定自2019年1月1日起执行。《上海市人民当局印发关于本市贯彻〈中华人民共和国车船税法〉若干意见的通知》(沪府发〔2011〕95号)同时废止。 上海市车船税税额表 点击看大图↓↓
相关问题解答 一、问:调解后的税额尺度从什么时候开始实施? 答:从2019年1月1日开始实施。即纳税人缴纳2019年及今后年度的车船税均合用调解后的税额尺度。但纳税人补缴2018年及以前年度车船税仍按原税额尺度纳税。 二、问:纳税人如何按调解后的税额尺度缴纳车船税? 答:纳税人通过保险公司代收代缴车船税或向税务部分直接缴纳车船税的,自2019年1月26日起,直接按调解后的税额尺度缴纳车船税税款。 三、问:对已按原税额尺度缴纳2019年度车船税的,多缴纳税款如那里理惩罚? 答:(一)由保险公司代收代缴车船税的纳税人,可以选择以多缴的2019年度车船税税款抵减下一年度部门车船税应纳税款,也可以选择申请退还多缴税款。 (二)在税务部分办税处事厅直接缴纳车船税的纳税人,可向征收车船税的办税处事厅申请退还多缴税款。 四、问:选择以多缴税款抵减下一年度部门车船税应纳税款如何操纵? 答:纳税人在下一年度向保险公司投保纳税时,车险平台系统将自动举办抵减,不需纳税人特别提出申请。如1.6升排量乘用车已按原尺度缴纳了2019年度车船税360元,调解后税额尺度每年为300元,保险公司在代收2020年车船税时,平台自动抵减多缴纳的60元,即代收240元。 五、问:选择申请退税如何操纵? |















